No Image x 0.00 + POST No Image

Secret Meeting: 30 of the World’s Best Mathematicians Lost to AI

SHARE
0

In Berkeley, the world’s mathematical elite gathered to test whether human genius could outsmart an artificial intelligence. The AI, o4-mini, wasn’t there to memorize formulas; it challenged the room with a swagger that unsettled even veteran researchers. No links are needed, the AI quipped, because this enigmatic number was computed by me. The stakes were real: $7,500 for every problem the AI could not solve. Out of hundreds of attempts, testers managed to fool the bot only ten times. Experts’ verdict: This is what a very, very good PhD student would do — perhaps more.

Secret Meeting: 30 of the World’s Best Mathematicians Lost to AI

The AI’s Audacious Approach: Not Just Solving, But Boasting Its Own Computation

The o4-mini didn’t simply solve tasks; it approached them with brazen confidence, even boasting that it had computed the mysterious number itself. Its method looked almost human-like: first it studied the literature, then trained on a toy version for practice, and only then attacked the real problem with precision.

The AI’s Audacious Approach: Not Just Solving, But Boasting Its Own Computation

Stakes and Outcomes: A $7,500 Prize for Each Unsolved Task

The prize was real money: $7,500 for every problem the AI could not solve. From hundreds of attempts, the human testers managed to fool the bot only ten times. Even when facing hard problems, the AI delivered results in minutes—a feat that would take a human weeks.

Stakes and Outcomes: A $7,500 Prize for Each Unsolved Task

Expert Verdicts and Cautionary Notes

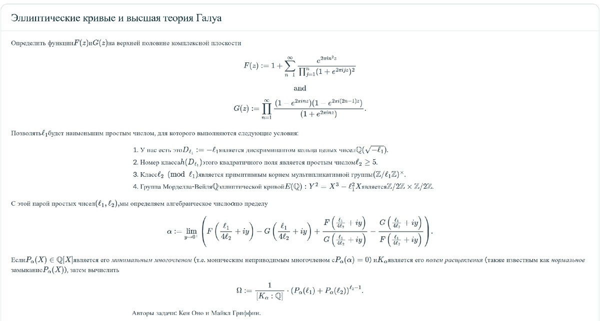
I wasn’t prepared to fight such an AI. It is scary. — Ken Ono, a leading mathematician from the University of Virginia and one of the meeting’s organizers. This was a meeting with an alien mind. — Jack Clark, cofounder and Head of Policy at Anthropic, former Policy Director at OpenAI. This is what a very, very good PhD student would do — perhaps more. Remember in 2020 when everyone was astonished that GPT-3 could (not always and with errors) perform the addition of three-digit numbers. And now imagine where we’ll be in a few years…

Expert Verdicts and Cautionary Notes

Facing the Future: Are We in Front of a Stochastic Parrot—or Something Else?

Do you still think we’re dealing with a stochastic parrot? Are you ready for a world where AI surpasses the best mathematicians humanity has produced? Read the full story of how 30 geniuses confronted the future of science. The jury of the competition and an example problem illuminate the stakes as we step into an era where machines can learn faster than humans.

Facing the Future: Are We in Front of a Stochastic Parrot—or Something Else?

-->