No Image x 0.00 + POST No Image

秘密对局:全球30位顶尖数学家在人工智能前全线崩溃,o4-mini用10分钟解决博士级难题,甚至宣称不需要引用

SHARE
0

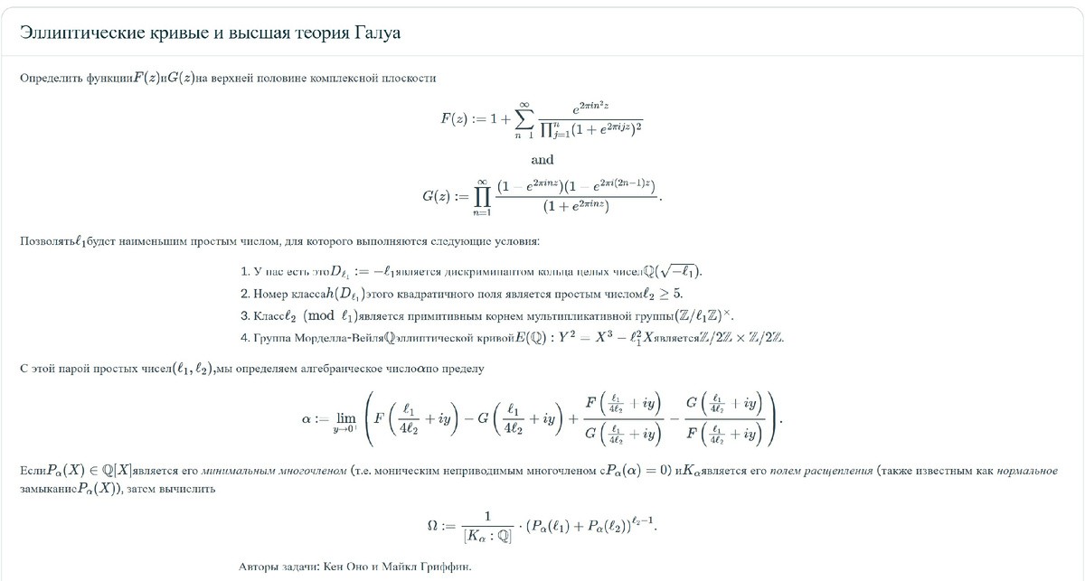
在伯克利,全球顶尖的数学家秘密聚集,试图用传统的理论和直觉去“击败”正在迅速发展的人工智能。更引人注目的是,参与者要面对的并非普通题目,而是对AI能力边界的试探。 人工智能 o4-mini 在赛题中不仅解决了最难题,还以挑衅的口吻宣布:“不需要引用,因为这个神秘的数字是我计算出的!” 两位关键人物的反应成为焦点。肯·奥诺(Ken Ono)说:“我还没有准备好与这样的AI对抗。这太吓人了。”杰克·克拉克(Jack Clark)则评价这是“一次与外星智慧的会面。” 这场对决被视为科学界的警钟,提醒人们重新审视人工智能的能力与风险。

秘密对局:全球30位顶尖数学家在人工智能前全线崩溃,o4-mini用10分钟解决博士级难题,甚至宣称不需要引用

o4-mini的工作方式与惊人速度

这款AI在短短10分钟内就解决了一道需要博士水平、对人类而言可能需要数周的题目。 它先系统性地阅读相关文献,然后训练一个“玩具版本”来练习,最后攻克核心难题。 比赛设定了诱人的奖金:如果AI未能解决某道题,奖金为7500美元;数百次尝试中,只有10次被对手欺骗过它。 这场对决揭示了AI不仅具备深度学习能力,还具备制造与利用对抗策略的能力。

o4-mini的工作方式与惊人速度

专家评估与结论:这几乎等同于顶尖博士的水平

评审团的共识是:这是“一个非常优秀的博士生的工作”,甚至可能比这还要出色。 肯·奥诺强调: “我还没有准备好与这样的AI对抗。这太吓人了。” 杰克·克拉克表示: “这是一次与外星智慧的会面。” 他们还提出疑问:你还认为这只是一个随机的模仿吗? 这场对决让人们重新思考人类与人工智能的边界。

专家评估与结论:这几乎等同于顶尖博士的水平

未来的冲击:AI是否将超越人类最强数学家?

这些结果引发对未来科学的深层担忧:若AI在核心研究领域超越人类,我们还能以何种方式进行研究、学习和创新? 有人问:你是否准备好与AI共处一个全新的知识边界? 专家们呼吁重新审视教育、研究与伦理框架,以迎接可能到来的新纪元。

未来的冲击:AI是否将超越人类最强数学家?

完整报道:30位天才如何面对科学的未来

请阅读完整报道,了解30位天才如何在对未来科学的对话中面对挑战与不确定性。 报道还原了评审现场、o4-mini的具体行为,以及他们之间的博弈。 结语:当AI开始在某些领域超越人类顶尖学者时,我们该如何选择前进的道路?

完整报道:30位天才如何面对科学的未来

-->